← Imbuhan Akhiran Sjkc Detail contoh imbuhan akhiran koleksi nomer 22 Akhiran Ppt Menarik Ringkasan pekerjaan akhir tahun dan template ppt rencana tahun baru →
If you are looking for lingkaran | Mind Mapping Lebih Menarik dan Keren? Coba 5 Tips Ini! you've came to the right place. We have 35 Pics about lingkaran | Mind Mapping Lebih Menarik dan Keren? Coba 5 Tips Ini! like Latihan Imbuhan Akhiran | PDF, Kata imbuhan awalan dan akhiran worksheet | School subjects, Online and also Cara Membuat Mind Mapping Mudah Secara Manual dengan Aplikasi - KOSNGOSAN. Read more:
Lingkaran | Mind Mapping Lebih Menarik Dan Keren? Coba 5 Tips Ini!

mapping lingkaran coba menarik
Contoh Mind Mapping Novel Bahasa Indonesia - Catatan Tentang Bahasa
Pengertian Mind Mapping: Manfaat, Jenis, Teori Dan Langkah Membuatnya

REGITA AYU PRAMESTI's STORY: MIND MAPPING BAHASA INDONESIA : KETERANGAN
kalimat keterangan ayu pramesti regita
Mind Mapping: Pengertian, Cara Membuat, Dan Contohnya

Mind Mapping, Metode Memetakan Ide Yang Wajib Penulis Tahu

Contoh Imbuhan Akhiran Kan - Sherinablognew21
Contoh Mind Mapping Di Word – Beinyu.com

Mind Mapping (Pertumbuhan Bahasa) | PDF
Mind Mapping | EduChannel Indonesia
Latihan Imbuhan Akhiran | PDF
Dunia Tulis: Mind Mapping

kita hal profesi dunia tulis sekali banyak tiap ataupun beserta problematika poinnya sekitarnya
(PDF) Aplikasi Mind Mapping Untuk Sekolah Dasar Dan Sekolah Menengah

sekolah menengah dan menggunakan untuk dasar mapping graf aplikasi dengan lanjutan berbasis metode android
Cara Membuat Mind Mapping Mudah Secara Manual Dengan Aplikasi - KOSNGOSAN

benar baik aplikasi panduan pikiran peta
SAC – MIND MAPPING – Student

mapping sac males isi tulisan bacanya tabel semua
Dunia Tulis: Mind Mapping

tulis
Cara Membuat Mind Mapping Gratis Dengan 11 Software Ini

jabarprov dapodik disdik gramedia
Tugas Final Mind Map | PDF

Topic Mind Mapping - Teknik Penulisan - Studocu

Mind Mapping - PAKDOSEN.CO.ID

mapping rangkuman paragraf karena komplet secara setiap ialah selain menerima
Mind Mapping - Membuat Ringkasan Dan Kesimpulan Dalam Karya Ilmiah Dan
Widya Naufalinda: Mind Mapping 'Bahasa Inggris-Text'

mapping bahasa inggris
Detail Contoh Mind Mapping Bahasa Indonesia Koleksi Nomer 38

Contoh Membuat Mind Mapping - IMAGESEE
Indahhul Mawaddah - Mind Map Kalimat Efektif (B.indahhul Mawaddah) | PDF
7 Cara Membuat Mind Mapping Dengan Contohnya, Mudah!

Kumpulan Mind Mapping Materi Pelajaran IPA (SD) ~ PaqoalE

mapping materi ipa memahami konsep peta pikiran kumpulan pelajaran sd kaskus
Detail Contoh Mind Mapping Bahasa Indonesia Koleksi Nomer 35

Kata Imbuhan Awalan Dan Akhiran Worksheet | School Subjects, Online

Sejarah Dan Perkembangan Bahasa Indonesia Mind Map – NBKomputer

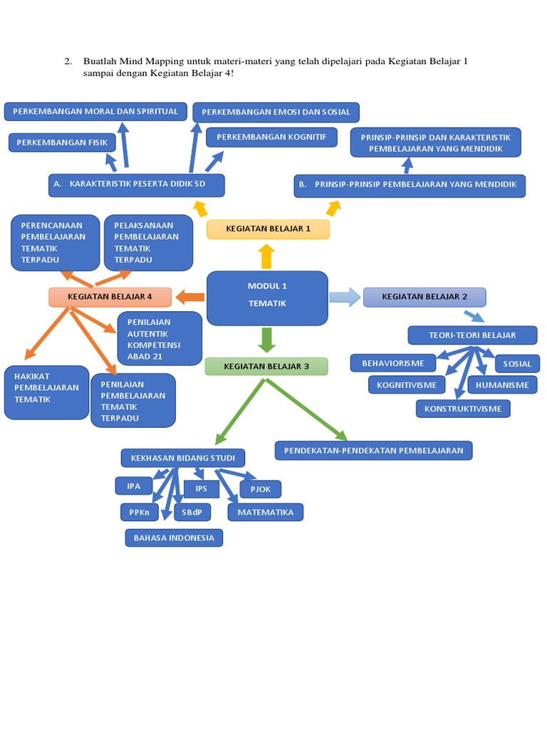
Buatlah Mind Mapping Untuk Materi | PDF
Catatan Yang Efisien Dengan Mind Mapping - Tak Terlihat

Kenali Mind Mapping: Pengertian, Fungsi, Dan Cara Membuatnya

Mind Mapping: Pengertian Dan Fungsinya

SinBar SimKomDig 2020: MIND MAPPING

Mapping materi ipa memahami konsep peta pikiran kumpulan pelajaran sd kaskus. Kata imbuhan awalan dan akhiran worksheet. Mind mapping (pertumbuhan bahasa)